
今天跟大家分享一个
槽点满满的奇闻
7月10日,也就是昨天
官方正牌的奥特曼
在淘宝造物节直播的时候,
另一个“奥特曼”
也悄咪咪的直播开了个发布会。

钢铁飞龙之再见奥特曼
再见奥特曼50周年发布会
你们谁来告诉我
“再见奥特曼”
是个什么作品?
都50周年了我还从没听过?

重点是他们所谓的“正版奥特曼”形象!
看到这个奥特曼,
加深了我对这句话的认识——


但也算说对了两句话。
的确是画风突变,
我也真的刮目了好几回。
前面的图可能看不清细节,
我们来看看高清无码的“奥特曼”。

哪个奥特曼长得一张锥子脸?!
有这张脸还要什么必杀光线,
一下巴就能戳死小怪兽啊!
这货的人间体是刘梓晨吧?!

真不是我夸张
人家官微的宣传片上都大方承认了。
真TM是整过容的!
这片子还用了不少官方素材,
感兴趣的自己去官微看(喷)。

敢情你这片子里说的
故乡遭难赶回去拯救故乡是假的,
其实是去了趟韩国?
还有,你来告诉我,
二胎生娃是怎么回事。
你盗个版还不忘响应国家政策?

最傻X的是,
我们觉得是槽点,
人家还得意洋洋地当做亮点!

还是贵公司的文案脑子有问题?
颜值
哪·里·提·高·了?!
奥特曼杀你全家了?
你要这么黑他?

能·不·能·走·点·心?
找个男模人体彩绘一下
就说是奥特曼了?
那我涂一身黄加俩红脸蛋
就是皮卡丘咯?

退一万步说,
就算穷得没钱做皮套,
你要抠门用画的,
好歹也用质量好点的颜料可以吗?
蹭一下都掉色好吗?

你看裤裆都掉色成什么样了?

就这幅尊容,
还特么大言不惭说是正版?
谁给你的B脸?!

真的是连诸葛亮都会看不下去!

用某位网友的一张图来对比总结一下
正版和盗版的区别

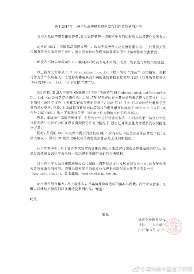
奥特曼系列在中国大陆地区的版权总代理
新创华已经给出了如下声明,
期待本次事件能有一个公平的结果。 最后,pop酱有话想说。
奥特曼是大家童年最珍贵的回忆,
是大家心目中正义的化身。
被盗版公司自鸣得意地恶意篡改,
我们都既生气又痛心。
呼吁大家,
支持正版,抵制盗版!
所有的奥特曼粉丝们,
请拒绝这部可耻又恶心的盗版电影!
《铁甲飞龙之再见奥特曼》

就算国庆黄金档上映,
我们也决不去看!
让它的票房惨不忍睹!
希望这种无良公司
吃尽官司,早日关门大吉!
还中国的版权市场一片蓝天!

